【教学科研成就巡礼】教学成果展示
【编者按】自2012年第一次教学、科研工作大会召开以来,学院围绕大会确定的目标和任务,不断深化教育教学改革,创新人才培养模式,积极探索和培养应用型创业人才,大力推进学科专业一体化建设,教学科研工作取得了明显成效,为学院率先通过独立学院规范设置省级验收作出了应有的贡献。今年,是学院“十三五”规划实施的关键之年,学院将召开第二次教学科研工作大会,全面贯彻落实“十三五”教学科研工作目标和任务。在大会召开之际,学院网站开辟【教学科研成就巡礼】专栏,集中展示第一次教学、科研工作大会以来,学院在教学、科研、学科专业建设、人才培养、师资队伍建设等方面取得的主要成就,凝聚正能量,激发广大师生员工投身教学科研工作的积极性、主动性和创造性,努力开创教学科研工作新局面,为实现省内一流、国内知名的创业型独立学院而努力奋斗!
【教学成果展示】
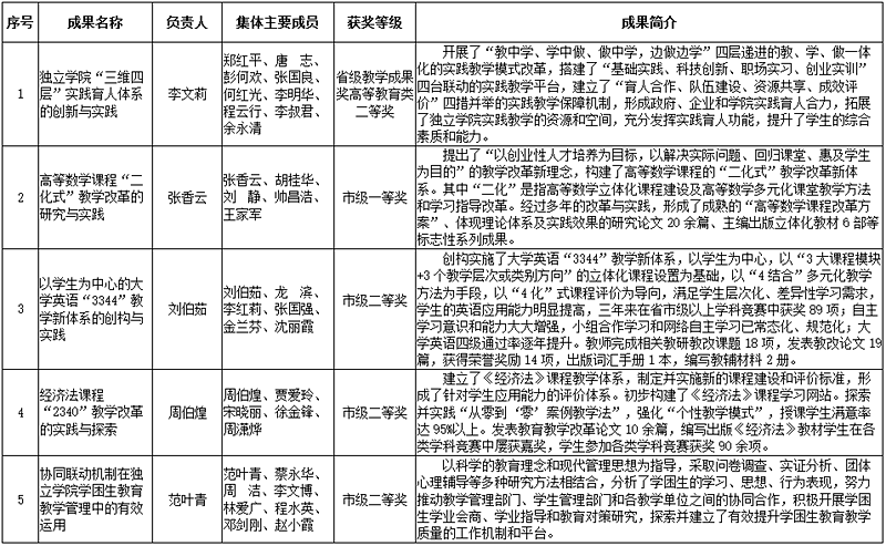
2013年以来,获省级教学成果奖1项,市级教学成果奖4项,院级教学成果奖5项。对推动学院教学改革、提高教育质量和人才培养质量起到了积极的促进作用。
教学成果一览表


教育教学改革成效
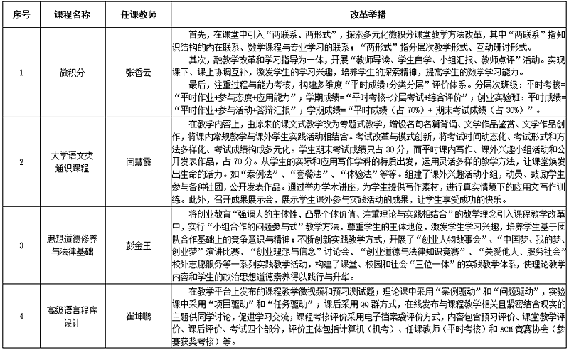
2013年以来,获市级以上教育教学改革项目立项70项,其中省级立项21项。对慕课、翻转课堂的建设积累了一些经验,《微积分》《大学英语》《经济法》《思修道德修养与法律基础》等33门课程进行课堂教学改革取得明显效果,学生的学习积极性、实践能力、创新思维得到了很大提高,课堂教学改革取得明显实效。
省级教育教学改革项目一览表

课程改革优秀范例

(新闻宣传中心 教务与科技部)
上一条:学院召开教学科研团队建设工作会议
下一条:学院第十届文化艺术节开幕
【关闭】

